非隔離8~24W三段調色燈單電感驅動過認證方案
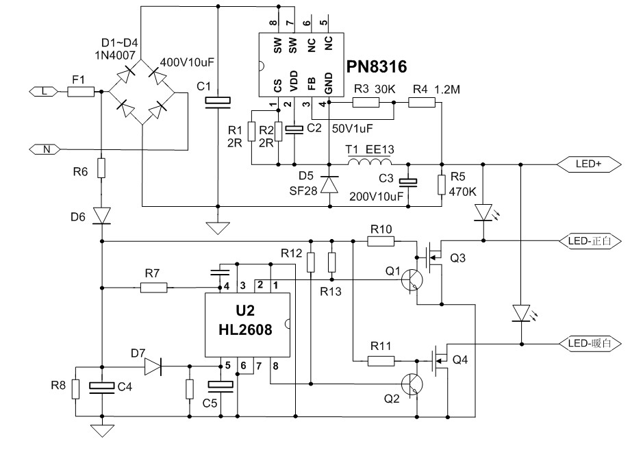
電源原理圖

PCB及Demo實物圖

| 概述
此系統是單(dan)片機控制,可分段實現所有(you)燈(deng)(deng)(deng)亮,部分燈(deng)(deng)(deng)亮,也(ye)可用于日(ri)光(guang)燈(deng)(deng)(deng),節能(neng)燈(deng)(deng)(deng),彩燈(deng)(deng)(deng)等燈(deng)(deng)(deng)具及家庭照明分段控制場合,為家居和燈(deng)(deng)(deng)飾智能(neng)化產品;應用簡(jian)單(dan),性價(jia)比(bi)非常高,比(bi)傳統的分段式調(diao)色成本節約0.2元左右(you);
PN8316產品手冊>> |
特征
輸入(ru)電壓:176~264V單電壓
輸出功率(lv):24W
輸出電(dian)壓:80V
輸出電流:250mA±3%效 率:92% 工作狀(zhuang)態:第(di)1次開(kai)(kai)關(guan)(guan)正白(bai)亮(liang),第(di)2次開(kai)(kai)關(guan)(guan)暖白(bai)亮(liang),第(di)3次開(kai)(kai)關(guan)(guan)同(tong)時亮(liang) |
電源原理圖

PCB及Demo實物圖


| 序號 | 元件標號 | 元件名稱 | 元件規格 | 封裝尺寸 | 數量 | 加工類型 | 元/件 |
|---|---|---|---|---|---|---|---|
| 1 | EC1 | 電解電容 | 15uF/400V | 10*12mm | 1 | ||
| 2 | EC2 | 電解電容 | 10uF/200V | 8*11mm | 1 | ||
| 3 | EC3 | 電解電容 | 10uF/50V | 5*11mm | 1 | ||
| 4 | R1 | 貼片電阻 | 2R ,1% | 1206 | 1 | ||
| 5 | R2 | 插件電阻 | 1.8R , 1% | 1/4W | 1 | ||
| 6 | R3 | 貼片電阻 | 20K ,1% | 0805 | 1 | ||
| 7 | R4、R5、R7 | 貼片電阻 | 510K , 5% | 0805 | 3 | ||
| 8 | R6 | 貼片電阻 | 62K 5% | 0805 | 1 | ||
| 9 | R8 | 貼片電阻 | 470K,5% | 1206 | 1 | ||
| 10 | R9 | 貼片電阻 | 120K,5% | 1206 | 1 | ||
| 11 | R10 | 貼片電阻 | 120K,5% | 0805 | 1 | ||
| 12 | R11 | 貼片電阻 | 20K,5% | 0805 | 1 | ||
| 13 | R12、R14 | 貼片電阻 | 100K,5% | 0805 | 2 | ||
| 14 | R13 | 貼片電阻 | 1K,5% | 0805 | 1 | ||
| 15 | R15 | 貼片電阻 | 1K,5% | 0805 | 1 | ||
| 16 | FR1 | 線繞電阻 | 3.9R-0.5W | 1/2W | 1 | ||
| 17 | D1-D4 | 整流二極管 | 1N4007, 1A1000V | DO-41 | 4 | ||
| 18 | D5 | 快恢復二極管 | RSIM | SMD | 1 | ||
| 19 | D6 | 快恢復二極管 | SF28,2A600V | DO-41 | 1 | ||
| 20 | D7 | 整流二極管 | 1N4007, 1A1000V | DO-41 | 1 | ||
| 21 | C1 | 貼片電容 | 2.2uF/50V | 0805 | 1 | ||
| 22 | C2 | 貼片電容 | 10pF/50V | 0805 | 1 | ||
| 23 | ZD1 | 穩壓管 | 5.1V, 1% | SOD323 | 1 | ||
| 24 | U1 | IC | PN8316 | DIP-7 | 1 | ||
| 25 | U2 | IC | MCU | SOP -8 | 1 | ||
| 26 | Q1、Q2 | MOS管 | G2002,200V2A | TO-92 | 2 | ||
| 27 | T1 | 變壓器 | EE16,2.0mH | 5+5 | 1 | ||
| 28 | PCB | 雙面板 | 57*26mm | 1 |
成本核算:
清單成本統計
| 元件成本 | 件 | 元 | ||
| 貼片加工成本 | 件 | 元 | ||
| 插件加工成本 | 件 | 元 | ||
| 總成本 | 元 |
1、成本核算可以幫您更便捷的計算出Demo成本。
2、您只需選折加工類型,并填寫器件的單價,點擊確認提交,系統將自動為您核算成本。
3、您也可以根據自己的實際需要修改單價價格來進行計算。
2、您只需選折加工類型,并填寫器件的單價,點擊確認提交,系統將自動為您核算成本。
3、您也可以根據自己的實際需要修改單價價格來進行計算。
