非隔離15~40W日光燈單級PFC驅動方案
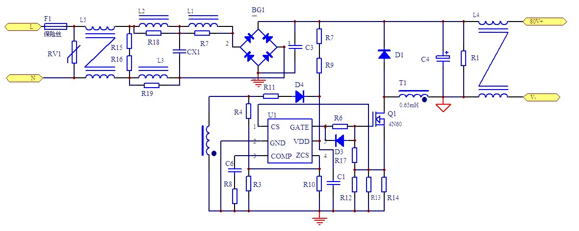
電源原理圖

PCB及Demo實物圖
測試數據
線性調整率
效率
| 概述 | 特征
輸入電(dian)壓:176~264V全電壓
輸出功率:19.2W
輸出電(dian)壓:80V
輸出電流:240mA±3%效 率:87% |
電源原理圖

PCB及Demo實物圖

測試數據
線性調整率
效率
| 序號 | 元件標號 | 元件名稱 | 元件規格 | 封裝尺寸 | 數量 | 加工類型 | 元/件 |
|---|---|---|---|---|---|---|---|
| 1 | L1、L2、L3 | 工字電感 | 8*10mm 1.2mH | P=5mm | 3 | ||
| 2 | C1 | 貼片電容 | 25V/10UF | 1206 | 1 | ||
| 3 | C3 | 薄膜電容 | 104J400V | P=10 | 1 | ||
| 4 | C4 | 電解電容 | 100V/220uF | 10*40mm | 1 | ||
| 5 | C6 | 電解電容 | 25V/1UF | 0805 | 1 | ||
| 6 | D1 | 二極管 | SF28 | DO-15 | 1 | ||
| 7 | D3 | 普通二極管 | 1N4148(T4) | SMD | 1 | ||
| 8 | D4 | 普通二極管 | BAV21 | SMD | 1 | ||
| 9 | F1 | 保險絲 | T2A/250V | P=15mm | 1 | ||
| 10 | MOV2 | 壓敏電阻 | 10D561 | P=10mm | 1 | ||
| 11 | BD1 | 貼片橋堆 | 4LB10S | 0510 | 1 | ||
| 12 | CX1 | X電容 | 0.1uF/250V | P=10mm | 1 | ||
| 13 | Q1 | MOS | SVF4N60D | D-PAK | 1 | ||
| 14 | R1 | 貼片電阻 | 100K | 1206 | 1 | ||
| 15 | R2 | 貼片電阻 | 0R | 1206 | 1 | ||
| 16 | R4 | 貼片電阻 | 120K | 0805 | 1 | ||
| 17 | R3 | 貼片電阻 | 91K 1% | 0805 | 1 | ||
| 18 | R6、R11 | 貼片電阻 | 20R | 0805 | 2 | ||
| 19 | R7、R9 | 貼片電阻 | 220K | 1206 | 2 | ||
| 20 | R10 | 貼片電阻 | 12K | 0805 | 1 | ||
| 21 | R12 | 貼片電阻 | 2R | 0805 | 1 | ||
| 22 | R13 | 貼片電阻 | 1.2R | 0805 | 1 | ||
| 23 | R14 | 貼片電阻 | 2.2R | 0805 | 1 | ||
| 24 | R15 | 貼片電阻 | 1M | 1206 | 2 | ||
| 25 | R17 | 貼片電阻 | 10K | 0805 | 1 | ||
| 26 | T1 | 變壓器 | EP13式5+5, 0.65mH | EP-13 | 1 | ||
| 27 | U1 | IC | PN8230 | SOT-26 | 1 | ||
| 28 | L5 | 共模電感 | EE8 30mH 2+2 | EE8 | 1 | ||
| 29 | L4 | 共模電感 | 6*3*3 400uH | 6*3*3 | 1 | ||
| 30 | R18、R19、R20 | 貼片電阻 | 4.7K | 0805 | 3 | ||
| 31 | PCB | 雙面板 | 180*15mm | 1 |
成本核算:
清單成本統計
| 元件成本 | 件 | 元 | ||
| 貼片加工成本 | 件 | 元 | ||
| 插件加工成本 | 件 | 元 | ||
| 總成本 | 元 |
1、成本核算可以幫您更便捷的計算出Demo成本。
2、您只需選折加工類型,并填寫器件的單價,點擊確認提交,系統將自動為您核算成本。
3、您也可以根據自己的實際需要修改單價價格來進行計算。
2、您只需選折加工類型,并填寫器件的單價,點擊確認提交,系統將自動為您核算成本。
3、您也可以根據自己的實際需要修改單價價格來進行計算。
